按照《教育部教师资格认定指导中心关于做好2021年教师资格制度实施工作的通知》(教资字〔2021〕2号)和自治区教育厅《关于做好我区高等学校在校生申请认定中小学教师资格有关工作的通知》(内教发〔2021〕3号)精神,结合我区2021年实施中小学教师资格考试改革试点有关要求,现就库伦旗2021年春季教师资格认定工作有关事宜通知如下:
一、认定工作时间安排
2021年春季教师资格认定时间为:
(一)网上注册及报名时间:2021年5月17日—5月26日。
(二)现场确认时间:2021年5月18日—5月27日11:00止,(法定节假日除外),每个工作日的上午8:30—11:30,下午14:30—17:00。
(三)现场确认地点:库伦旗政务服务中心一楼教育体育局窗口。(现场确认请做好个人防护并出示健康码)。
(四)体检时间及地点。
体检时间:2021年5月27日
地 点:库伦旗医院
检查科室:库伦旗医院二楼体检科
咨询电话:0475-6378615
体检时请各位考生自觉遵守医院疫情期间人员管理要求及办法。
(五)非师范教育类人员教学基本素质和能力测试时间:
非师范类认定者教育教学基本素质与能力测试使用国家通用语言文字进行,地点和具体要求另行通知。
(六)申请认定高级中学教师资格、中等职业学校教师资格的非师范类人员,参加教育教学基本素质与能力测试的时间在“通辽教育”微信公众号(TLJY266)推送通知,不再另行通知,请现场确认合格的考生及时关注。
(七)公示认定结果时间:库伦旗教育体育局微信公众号和当期微信群推送通知。
(八)领取教师资格证时间:当期微信群另行通知。
*备注:以上注意事项如有变动,当期微信群另行通知。
二、认定中小学教师资格的人员范围
(一)户籍在库伦旗的人员。
(二)持有库伦旗居住证且在有效期内的非库伦旗户籍人员。
(三)持有效期内港澳台居民居住证或港澳居民来往内地通行证或5年有效期台湾居民来往大陆通行证的港澳台居民。
(四)驻库伦旗现役军人。
三、认定条件
申请认定教师资格的人员,应符合《教师资格条例》规定的认定条件,且未达到国家法定退休年龄。
(一)思想品德条件
拥护中国共产党的领导,热爱祖国,坚持党的基本路线,坚定坚决贯彻执行党中央决定部署,有良好的政治素质和道德品质,遵守宪法和法律,热爱教育事业,履行《教师法》规定的义务,遵守教师职业道德。
(二)学历条件
按照《内蒙古自治区关于贯彻教育部〈教师资格条例〉实施办法》的意见(内教发[2002]64号)规定的相应学历执行。
(三)教育教学能力条件
1.全日制师范专业毕业生;
2.通过国家中小学教师资格考试,笔试、面试均合格,并取得教育部考试中心颁发的《中小学教师资格考试合格证明》,且在有效期内;
3.通过国家中小学教师资格考试,笔试科目全部合格,且在有效期内,其它条件均合格者,可直接参加我区面试考核,其中,港澳台居民申请认定中小学教师资格必须通过国家中小学教师资格考试;
4.通过内蒙古自治区统一组织的教师资格教育学、教育心理学考试,并取得两科《合格证书》,且在有效期内;
5.2019年(含2019年)以前参加自治区统一组织的教师资格教育学、教育心理学考试(中等、初等)且取得两科合格证书的,证书有效期截止到2020年底,不得在本次认定中再次使用。2021年各高校应届毕业生考取了自治区中小学教师资格教育学、教育心理学两科合格证,可以在本次申请认定教师资格时使用(含五年制毕业生、2019年取得两科合格证者)。
(四)普通话水平。
普通话水平应当达到国家语言文字工作委员会颁布的《普通话水平测试等级标准》二级乙等以上标准,并取得相应等级证书。其中,使用民族语言授课的普通话水平应达到三级甲等以上标准,并取得相应等级证书。
(五)身体条件。
具有良好的身体素质和心理素质,能适应教育教学工作的需要。无传染性疾病,无精神病史,按照《内蒙古自治区申请认定教师资格人员体检标准及办法》,经教师资格认定机构指定的县级以上医院体检合格。
(六)专业要求。
申请认定各级各类教师资格,申请人所学专业须与申报学科相同或相近。
四、报名流程和注意事项
(一)2021年春季申请认定教师资格的人员,请于2021年5月17日至5月26日登陆“中国教师资格网”(https://www.jszg.edu.cn),从“教师资格认定申请人网报入口”,按照系统提示,进行注册和网上申报,逾期系统将自动关闭。要如实、准确填报本人信息并对信息的准确性负责。
网报系统开通个人信息实名核验功能,请申请人准确填写本人信息,如果实名核验不能通过将无法进行认定申报(关于实名核验问题详见中国教师资格网中“常见问题”第4条)。
申请人选择认定机构有关要求:按照教师资格认定权限,申请人可在户籍所在地、居住地、就读学校所在地(仅限在读专升本学生和研究生)申请认定。
(二)凡申请认定人员,必须提供准确无误的所有个人信息,并保证符合国家《教师法》《教师资格条例》《<教师资格条例>实施办法》 《内蒙古自治区关于贯彻教育部〈教师资格条例实施办法〉的意见》中关于教师资格认定类别、认定条件等相关政策规定,不得提供不实或虚假信息。因提供虚假或不实个人信息造成本人教师资格申请不能认定的,由申请人承担全部责任,并纳入教师资格认定和教师招聘失信人员名单。
五、现场确认
申请人在进行教师资格认定时,所需材料凡经“教师资格管理信息系统”电子信息比对无误的,不再提交纸质材料。其它材料按照《内蒙古自治区2021年春季中小学教师资格认定公告》有关要求执行。
现场确认申请人提供以下材料:
1. 身份证明
(1)在户口所在地申请认定的,提交本人户口本原件和复印件一份;
(2)在居住地申请认定的,提交有效期内的居住证原件和复印件一份;
(3)全日制在读专升本和研究生在就读学校所在地申请认定的,提供身份证原件和注册信息完整的学生证原件;
(4)在我旗学习、工作和居住的港澳台居民申请认定中小学教师资格的,提交港澳台居民居住证。
(5)驻库伦旗现役军人应提供由所属部队或单位的组织人事部门出具的人事关系证明,证明格式依该部队或单位的规定而定,证明应明示申请人属于该部队。
2.学历证明
(1)学历证书原件。学历信息通过系统验证的不用提交学历证书原件,不能验证的需提供学历证书原件和《中国高等教育学历认证报告》(学信网在线申请)。
(2)持港澳台地区高等学校学历学位证书的申请人,需提供教育部留学服务中心出具的《港澳台学历学位认证书》原件及复印件;持有国外高等学校学历学位证书的申请人,需提供教育部留学服务中心出具的《国外学历学位认证书》原件及复印件,仅此学历学位认证证明视为有效。
3.普通话等级证明
本人普通话水平等级测试信息通过系统验证的不用提交普通话证书原件。不能通过验证的需提供普通话证书原件。
4. 教育教学能力合格证明
师范教育类毕业者,全日制师范专业毕业者需提供《毕业生成绩登记表》原件和复印件。对于后期本科学历的教师,如果专科是师范教育类专业毕业,则必须提供专、本科毕业证和专科毕业生成绩登记表;如果专科是非师范类专业毕业,后期本科是师范教育类专业毕业,则必须同时提供专、本科毕业证和后期本科毕业生成绩登记表。
非师范教育类毕业者,参加国家中小学教师资格考试的,提供教育部考试中心颁发的《中小学教师资格考试合格证明》原件,经系统验证通过的可不提交;“国考”仅笔试科目合格者,提供笔试科目全部合格证明;参加内蒙古自治区统一组织的教师资格教育学、教育心理学考试的,提供两科《合格证书》原件及复印件。
5.体检合格证明。教师资格认定机构指定的县级以上医院出具的体检检查合格证明。(具体的体检详情另行通知)
6.申请认定中等职业学校实习指导教师资格的人员,除提供以上资料外,还需提供相当助理工程师及以上专业技术职务的职称证书或中级及以上工人技术等级的资格证书。
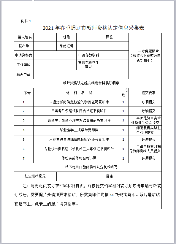
7.《2021年春季通辽市教师资格认定信息采集表》一份,近期1寸免冠彩色白底照片1张(与报名上传的照片和体检表上的照片同底)(附件1)。
(联系电话:0475—4777430)
请扫描下方二维码关注库伦旗教育体育局公众号


微信
QQ
微开讲 














蒙公网安备 15050202000769号
手机版